Suzuki Siapkan Motor Sport Hybrid?
Memasuki era baru kendaraan elektrik, Suzuki rupanya mengajukan paten desain sepeda motor hybrid. Motor ini dibekali perpaduan antara mesin bensin 4-silinder dan sebuah motor listrik.

Memasuki era baru kendaraan elektrik, Suzuki rupanya mengajukan paten desain sepeda motor hybrid. Motor ini dibekali perpaduan antara mesin bensin 4-silinder dan sebuah motor listrik.
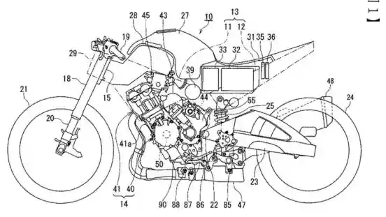
Dari gambar ilustrasi, sepertinya Suzuki berencana untuk menggunakan teknologi ini pada sportbike mereka. Tampak dari desain rangka, yang ditampilkan mirip sasis Suzuki GSX-R1000.
Dugaan tersebut diperkuat karena yang diajukan di Kantor Paten Jepang ini terdaftar atas nama Koichi Tanaka. Pria yang sebelumnya diketahui juga mematenkan sejumlah mesin sportbike dan sistem asupan udara Suzuki.
Menurut deskripsi pada gambar, motor listrik (obyek berbentuk drum pada diagram no. 43) akan dipasang di belakang kepala silinder. Nantinya motor listrik ini dapat berjalan menggunakan listrik saja, atau berfungsi sebagai bantuan tenaga tambahan.
Kedua sumber tenaga tersebut akan dialirkan menggunakan transmisi semi otomatis. Transmisi jenis ini memungkinkan pengendara melakukan perpindahan gigi tanpa perlu menarik tuas kopling. Namun Suzuki masih menutup rincian mengenai girboks ini.
Cara kerja transmisi ini adalah sensor akan mendeteksi sudut tuas pergerak dan akan mengirimkan sinyal elektronik untuk bergeser ke atas atau bawah. Sinyal ini akan diterima oleh Transmission Control Unit (TCU) yang kemudian melepaskan kopling dan memulai perubahan gigi.
TCU tidak berkerja secara independen melainkan bersinergi dengan Engine Control Unit (ECU) yang bertugas sebagai pengatur bukaan gas. Sistem akan memotong gas ketika pindah gigi naik atau turun, meski pengendara memelintir gas.
Sayangnya, paten hanya memberikan sedikit informasi mengenai model produksi. Baik waktu maupun kepastian apakah jadi dibuat masal. Namun setidaknya sedikit terkuat tentang apa yang dikerjakan Suzuki. (otorider.com)










