Suzuki Ungkap Paten Mesin 2-Silinder Segaris Terbarunya
Pabrikan motor Suzuki belum lama ini resmi mengumumkan paten terbaru mesin 2-silinder segarisnya. Bagaimana detail tampilannya?

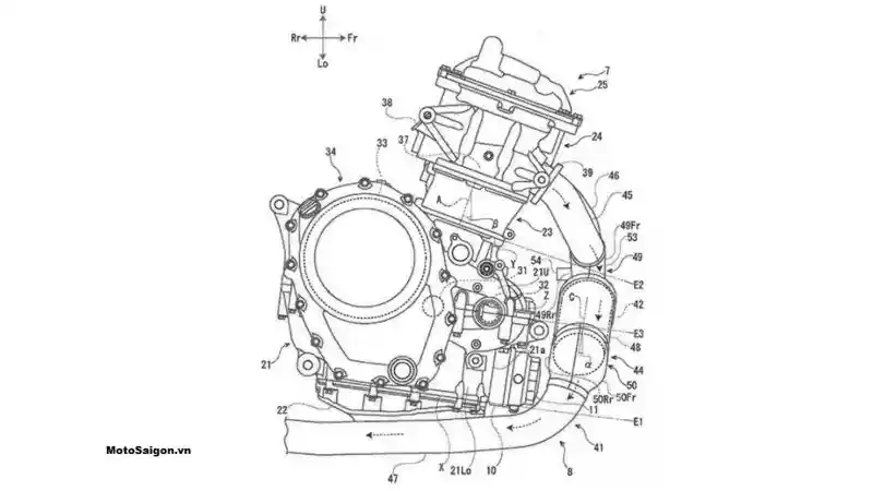
Pabrikan motor Suzuki belum lama ini resmi mengumumkan paten terbaru mesin 2-silinder segarisnya. Kabarnya, mesin anyar tersebut akan ditujukan untuk menggantikan mesin motor SV650 dan V-Storm 650. Sehingga, diharapkan mesin baru itu bisa meningkatkan daya saing motor ini di segmen kelas menengah.
Baca Juga: Vinales Ungkap Masalah Rem yang Dialaminya di MotoGP Styria
Paten mesin 2-silinder segaris ini, seperti dikutip dari MotoSaigon, hadir berdasarkan konsep model Suzuki Recursion 2015 dengan kode mesin XE7. Mesin tersebut awalnya dispekulasikan bakal dipakai untuk menggantikan mesin V-Twin milik SV650 dan V-Storm 650.

Awalnya, paten ini sudah diajukan Suzuki sejak 2019 lalu. Namun, baru-baru ini merek berlogo S tersebut resmi mengumumkannya. Mesin ini juga diharapkan bisa menjadi permulaan perombakan menyeluruh pada motor-motor tua kelas menengah Suzuki, di antaranya SV 650 dan V-Storm 650.

Suzuki sendiri memperkenalkan konfigurasi mesin V-Twin 650 cc sejak 1999 lalu pada V-Storm. Akan tetapi, setelah hadir lebih dari 20 tahun, mesin ini dianggap belum cukup untuk menyaingi kehadiran mesin 2-silinder segaris dari Kawasaki Z650, Honda CB500F, atau Yamaha MT-07.
Baca Juga: Terungkap! Gambar Render Terbaru Sport Touring Yamaha Tracer 250
Namun sayangnya, belum ada informasi lebih lanjut dari pihak Suzuki mengenai detail spesifikasi mesin, produk yang akan diluncurkan dengan mesin ini, hingga waktu peluncurannya. Bagaimana menurut Anda? Apakah ini saatnya Suzuki menghadirkan mesin 2-silinder segaris di jajaran produk kelas menengahnya?










