Honda Ajukan Paten Clutch-By-Wire, Bagaimana Cara Kerjanya?
Baru-baru ini terdapat pengajuan di Kantor Paten Amerika Serikat dari Honda. Pabrikan sayap mengepak itu tengah mengerjakan siste Clutch-by-Wire yang berpotensi membawa kemajuan teknologi.

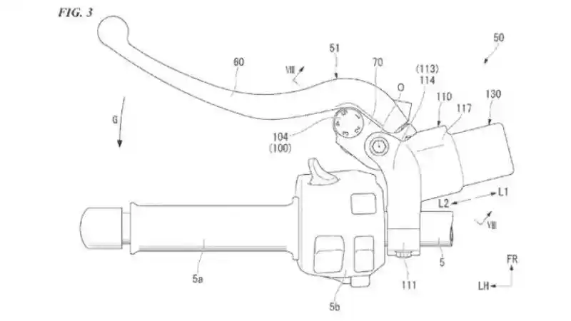
Baru-baru ini terdapat pengajuan di Kantor Paten Amerika Serikat dari Honda. Pabrikan sayap mengepak itu tengah mengerjakan sistem Clutch-by-Wire yang berpotensi membawa kemajuan teknologi. Dari gambar paten memang sedikit sulit untuk dipahami dan dicerna, namun terdapat beberapa detail yang dapat dibahas.
Dilansir dari RideApart, jika Clutch-by-Wire sama seperti Ride-by-Wire maka akan menggantikan kabel kawat dengan pengaturan elektronik. Sehingga memungkinkan perangkat ini menggunakan sensor dan aktuator. Demikian juga dengan Clutch-by-Wire, Honda akan menghilangkan kabel kopling dan digantikan dengan sensor elektronik.

Secara sederhana, posisi tuas kopling di pantau secara elektronik. Kemudian data akan diumpankan ke kopling untuk melakukan sesuatu tanpa adanya koneksi fisik. Terdengar cukup sederhana, namun tentunya sangat rumit untuk dikerjakan.
Baca Juga: Kawasaki Ungkap Penjualan Ninja ZX-25R Lebihi 2.000 Unit!
Gambar paten menunjukkan unit kontrol tekanan hidrolik yang akan berfungsi sebagai jantung dari sistem ini. Selain posisi tuas persneling, unit ini akan mendapatkan data instan dari sistem ride-by-wire. Di antaranya seperti putaran mesin, posisi throttle, dan kecepatan kendaraan.

Hasil yang paling jelas dari penggunaan Clutch-by-Wire adalah perpindahan gigi yang menjadi lebih baik. Pengoperasian kopling pun dapat menjadi lebih halus meski pada kecepatan yang lebih lambat. Sehingga sangat cocok untuk pengendara baru dan mungkin dapat disesuaikan untuk kebutuhan balapan.
Baca Juga: Mengenal Fitur Terbaru Kawasaki Ninja ZX-10R, Bisa Terhubung Handphone!
Mengenai kenyataan teknologi ini, tentunya belum dapat dipastikan. Mengingat sebuah paten belum tentu akan menjadi hal yang akan diproduksi, setidaknya tidak dalam waktu dekat. Namun hal ini mungkin saja terjadi, mengingat kesuksesan Honda dalam mengembangkan Dual Clutch Transmission (DCT).










