Gambar Paten Skuter Listrik Baru dari Suzuki Terungkap
Gambar paten sebuah skuter listrik terbaru dari Suzuki kini terungkap di sejumlah media. Tampaknya pabrikan Jepang ini melanjutkan proyek barunya setelah beredar kabar pengembangan motor listrik.

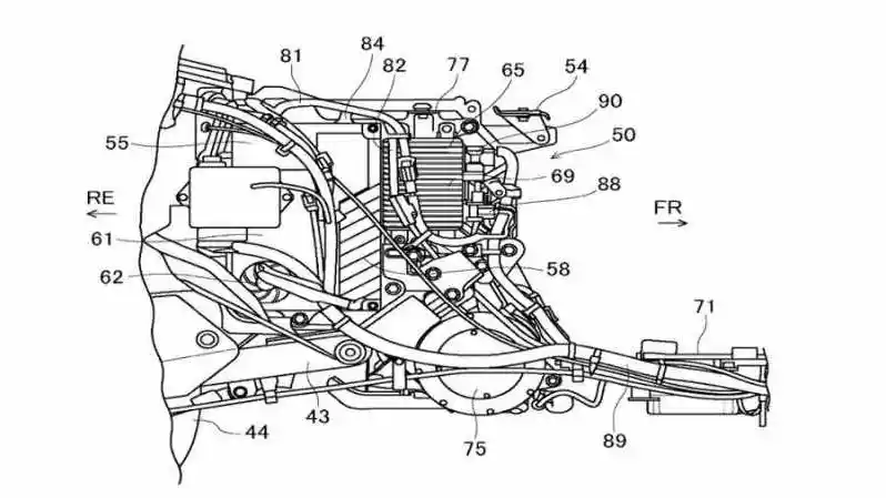
Gambar paten sebuah skuter listrik terbaru dari Suzuki kini terungkap di sejumlah media. Tampaknya pabrikan Jepang yang satu ini melanjutkan proyek barunya setelah beredar kabar pengembangan motor listrik. Dari gambar paten, menunjukkan skuter listrik yang terlihat sporty lengkap dengan lengan ayun.
Dilansir dari Visordown, skuter listrik ini disebutkan akan tampil berbeda dari yang lainnya. Biasanya skuter listrik menempatkan penggeraknya di roda sehingga tidak memakan banyak ruang dibalik rangkanya. Namun untuk alasan yang belum diketahui, desain gambar paten ini menunjukkan rantai ke roda belakang.
Baca Juga: Motor Listrik Yadea Akan Masuk Indonesia, Diiklani Vin Diesel
Dengan demikian, gambar paten skuter listrik dari Suzuki ini memiliki drivetrain yang terletak di bawah jok motor. Begitu juga pada sejumlah komponen elektronik seperti baterai, pengontrol kecepatan, dan transformator. Memang desain ini cukup aneh, namun yang pasti ada alasan jelas dibalik pemikiran tersebut.

Disebutkan skuter listrik ini akan menggunakan pendingin udara melalui saluran masuk dan kipas yang dipasang di dalam motor. Teorinya adalah menempatkan semua elemen pendingin udara berdekatan antara satu dan lainnya. Kemudian sistem pendingin udara ini akan memiliki lebih sedikit komponen namun tetap dingin dan bekerja lebih efisien.
Baca Juga: Jelang Rilis Resmi Di Indonesia, Ini Deretan Motor Listrik Energica
Meskipun baru gambar paten, tentunya kabar ini menjadi angin segar dari Suzuki. Mengingat pabrikan yang satu ini cukup pasif dalam menghadirkan produk baru. Perlu diingat, gambar paten ini belum tentu masuk jalur produksi dan hadir dalam waktu dekat.










