Berita| 20 November 2021
Honda Gold Wing merupakan motor paling besar dan paling mahal yang dipasarkan oleh Astra Honda Motor (AHM). Motor touring berkapasitas 1800 cc ini memang telah dipasarkan secara masal sejak 2018.
Berita| 25 October 2021
Bermain di kelas sport-touring 1.000 cc, bagaimana perbandingan spesifikasi mesin antara Suzuki GSX-S1000GT dan Honda NT1100?
Berita| 24 October 2021
Mengusung basis serupa Honda CRF1100L Africa Twin, bagaimana detail tampilan lengkap dari Honda NT1100 2022?
Berita| 23 October 2021
Hadir sebagai motor yang cocok untuk melibas perjalanan jarak jauh, bagaimana detail spesifikasi lengkap dari Honda NT1100 2022 tersebut?
Berita| 23 October 2021
Honda NT1100 merupakan motor petualang dengan tampilan seri sport-touring. Motor ini dianggap sebagai kombinasi motor petualang Honda Africa Twin dan skutik X-ADV.
Berita| 22 October 2021
Honda resmi meluncurkan motor sport-touring terbarunya yakni NT1100 2022. Apa saja yang ditawarkan?
Berita| 26 August 2021
Di Indonesia terdapat dua motor besar yang memiliki kapasitas 1.800 cc, yakni Honda GL1800 Gold Wing dan BMW R 18. Keduanya merupakan motor cruiser dengan nuansa premium, namun dengan konsep berbeda.
Berita| 25 August 2021
Honda GL1800 Gold Wing terbaru secara resmi mengaspal untuk pasar Indonesia. Motor yang satu ini memiliki banyak keunikan, baik dari segi fitur maupun spesifikasinya.
Berita| 10 July 2021
Setelah membawa motor supersport Panigale andalannya menggunakan mesin V4, Ducati tengah bekerja keras untuk meningkatkan standarnya lagi. Kabarnya pabrikan itu sedang mengembangkan transmisi mulus.
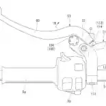
Berita| 12 June 2021
Baru-baru ini terdapat pengajuan di Kantor Paten Amerika Serikat dari Honda. Pabrikan sayap mengepak itu tengah mengerjakan siste Clutch-by-Wire yang berpotensi membawa kemajuan teknologi.
Berita| 27 March 2021
Penjualan sepeda motor di pasar Indonesia kembali terjadi penurunan dibandingkan bulan sebelumnya. Padahal di bulan Januari 2021, angka penjualan sudah mencapai yang tertinggi selama pandemi Covid-19.
Berita| 26 March 2021
Pabrikan motor Honda merilis Rebel 1100 di pasar roda dua Thailand. Motor ini hadir dalam dua pilihan transmisi, yakni standar 6-percepatan dan Dual Clutch Transmission (DCT).
Berita| 29 January 2021
Honda NC750X resmi meluncur di awal 2021. Motor bergaya adventure-tourer ini hadir dengan sejumlah pembaruan, salah satunya peningkatan performa.
Berita| 3 January 2021
Honda CMX1100 Rebel 2021 merupakan motor bergaya cruiser anyar yang diperkenalkan beberapa waktu lalu. Usai diluncurkan, kali ini Honda Jepang mengumumkan banderol harga jualnya.
Berita| 23 December 2020
Meski dilanda pandemi Covid-19, sejumlah pabrikan motor tetap meluncurkan produk-produk terbaru. Bahkan sejumlah produk dengan segmen motor besar turut meluncur ke tanah air.
5 hari yang lalu
1 minggu yang lalu
1 minggu yang lalu
2 minggu yang lalu
2 minggu yang lalu















_dan_asosiasi_honda_motor_tangerang_(ahmt)_2025_5mbx.webp)



_2025_7ym2.webp)
